Columns
| Column | Type | Size | Nulls | Auto | Default | Children | Parents | Comments | ||
|---|---|---|---|---|---|---|---|---|---|---|
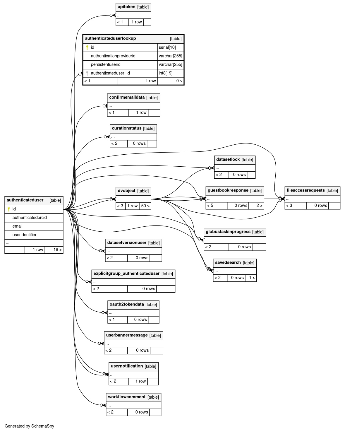
| id | serial | 10 | √ | nextval('authenticateduserlookup_id_seq'::regclass) |
|
|
||||
| authenticationproviderid | varchar | 255 | √ | null |
|
|
||||
| persistentuserid | varchar | 255 | √ | null |
|
|
||||
| authenticateduser_id | int8 | 19 | null |
|
|
Indexes
| Constraint Name | Type | Sort | Column(s) |
|---|---|---|---|
| authenticateduserlookup_pkey | Primary key | Asc | id |
| authenticateduserlookup_authenticateduser_id_key | Must be unique | Asc | authenticateduser_id |
| unq_authenticateduserlookup_0 | Must be unique | Asc/Asc | persistentuserid + authenticationproviderid |

