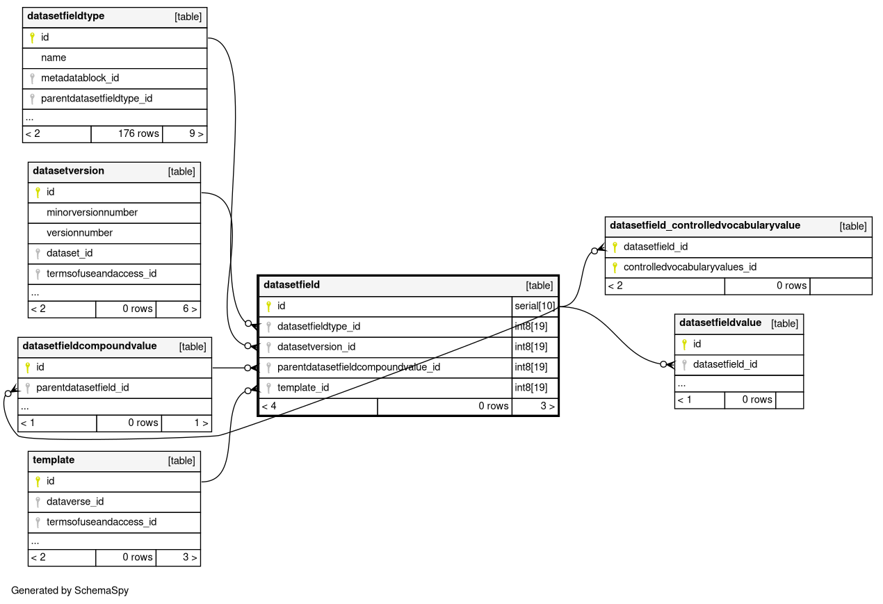
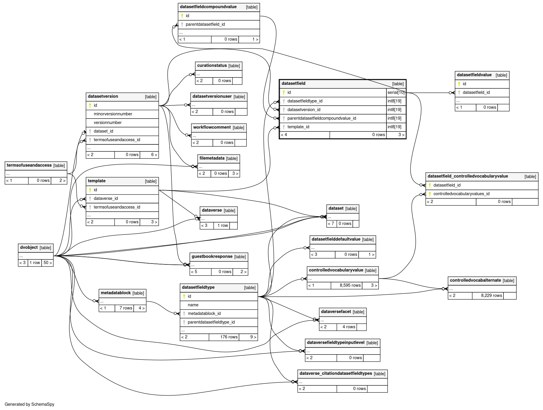
Columns
| Column | Type | Size | Nulls | Auto | Default | Children | Parents | Comments | ||||||
|---|---|---|---|---|---|---|---|---|---|---|---|---|---|---|
| id | serial | 10 | √ | nextval('datasetfield_id_seq'::regclass) |
|
|
||||||||
| datasetfieldtype_id | int8 | 19 | null |
|
|
|||||||||
| datasetversion_id | int8 | 19 | √ | null |
|
|
||||||||
| parentdatasetfieldcompoundvalue_id | int8 | 19 | √ | null |
|
|
||||||||
| template_id | int8 | 19 | √ | null |
|
|
Indexes
| Constraint Name | Type | Sort | Column(s) |
|---|---|---|---|
| datasetfield_pkey | Primary key | Asc | id |
| index_datasetfield_datasetfieldtype_id | Performance | Asc | datasetfieldtype_id |
| index_datasetfield_datasetversion_id | Performance | Asc | datasetversion_id |
| index_datasetfield_parentdatasetfieldcompoundvalue_id | Performance | Asc | parentdatasetfieldcompoundvalue_id |
| index_datasetfield_template_id | Performance | Asc | template_id |

