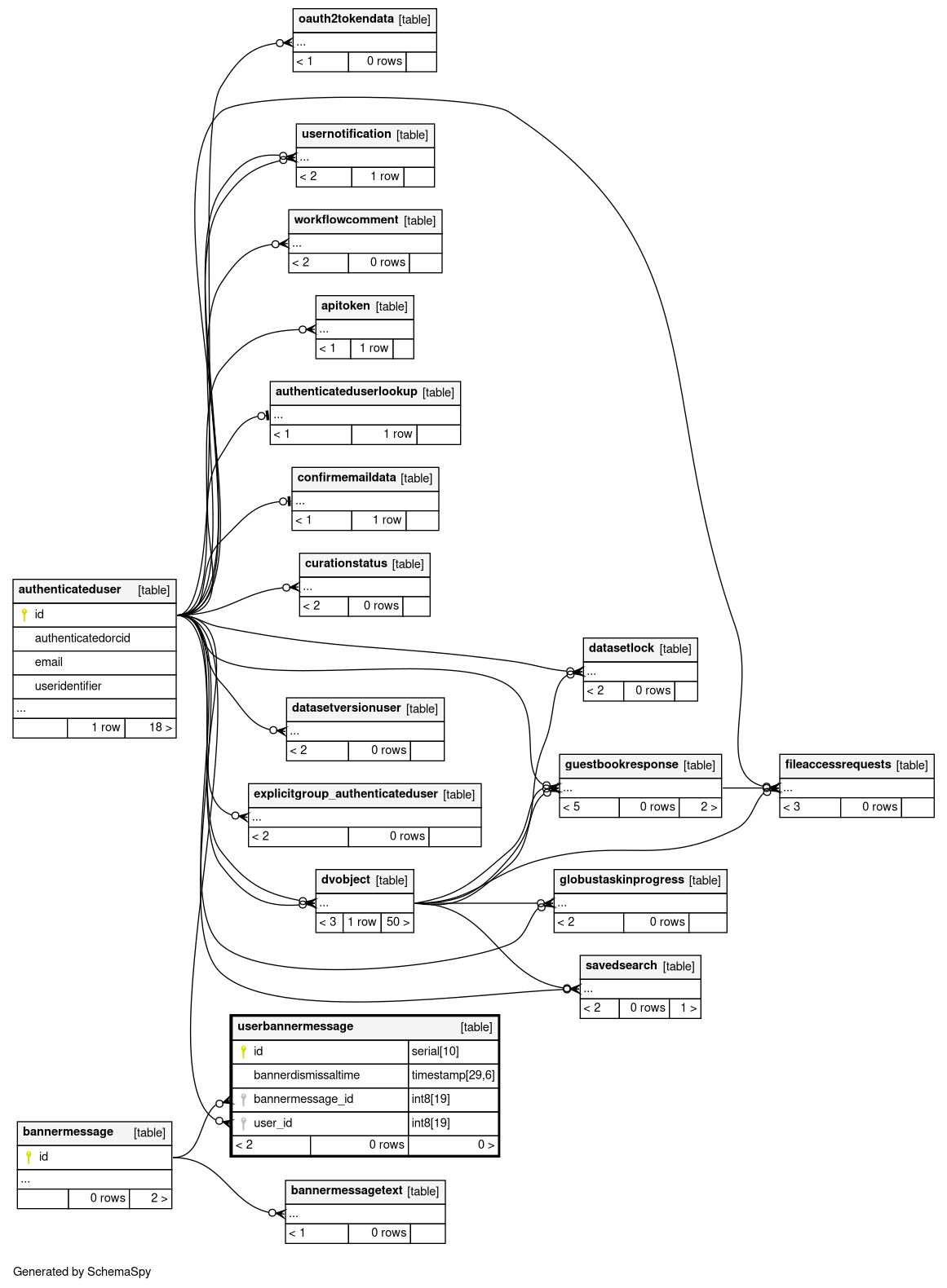
Columns
| Column | Type | Size | Nulls | Auto | Default | Children | Parents | Comments | ||
|---|---|---|---|---|---|---|---|---|---|---|
| id | serial | 10 | √ | nextval('userbannermessage_id_seq'::regclass) |
|
|
||||
| timestamp | 29,6 | null |
|
|
||||||
| int8 | 19 | null |
|
|
||||||
| user_id | int8 | 19 | null |
|
|
Indexes
| Constraint Name | Type | Sort | Column(s) |
|---|---|---|---|
| userbannermessage_pkey | Primary key | Asc | id |

