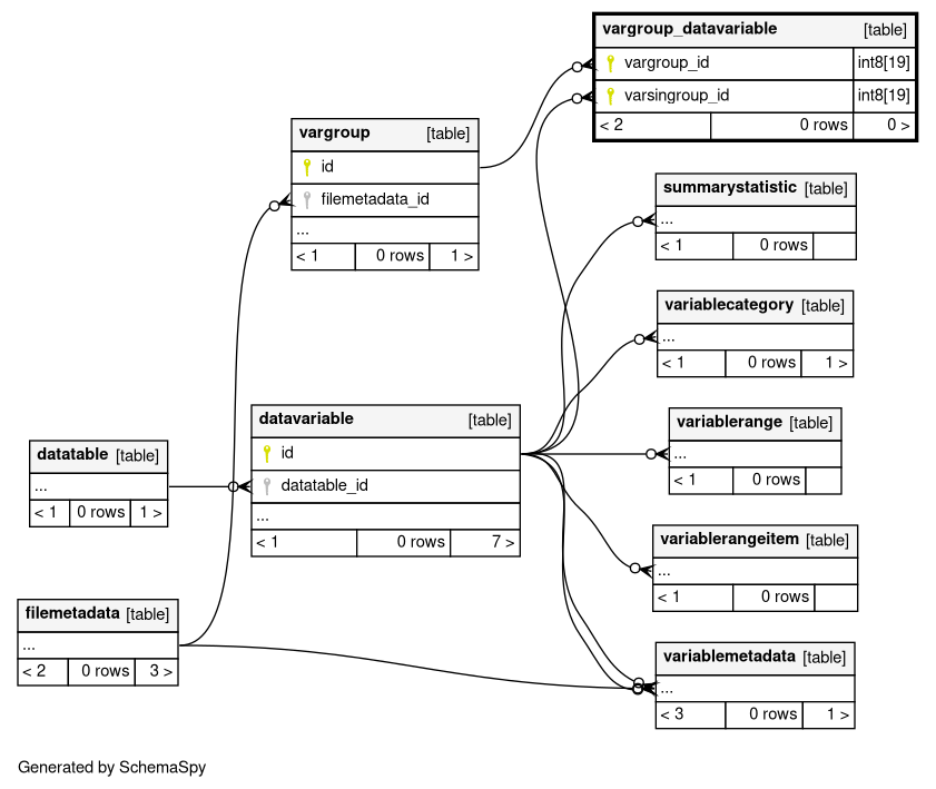
Columns
| Column | Type | Size | Nulls | Auto | Default | Children | Parents | Comments | ||
|---|---|---|---|---|---|---|---|---|---|---|
| vargroup_id | int8 | 19 | null |
|
|
|||||
| varsingroup_id | int8 | 19 | null |
|
|
Indexes
| Constraint Name | Type | Sort | Column(s) |
|---|---|---|---|
| vargroup_datavariable_pkey | Primary key | Asc/Asc | vargroup_id + varsingroup_id |

